新闻
首页
监管资讯
今日头条
今日导读
行业新闻
法律法规
关于协会
协会介绍
通知公告
快处快赔
协会动态
保险文苑
保险随笔
中介交流
保险知识
产险新闻
理赔案例
寿险新闻
行业数据
寿险数据
财险数据
行业数据
中介信息
诚信数据
会员中心
消保中心
消费提示
投诉意见
消保动态
学会专栏
学会介绍
学会动态
《福建保险》
学术论坛
2024年金融教育宣传月
您所在的位置:
首页
>
专题管理
>
2024年金融教育宣传月
>
正文
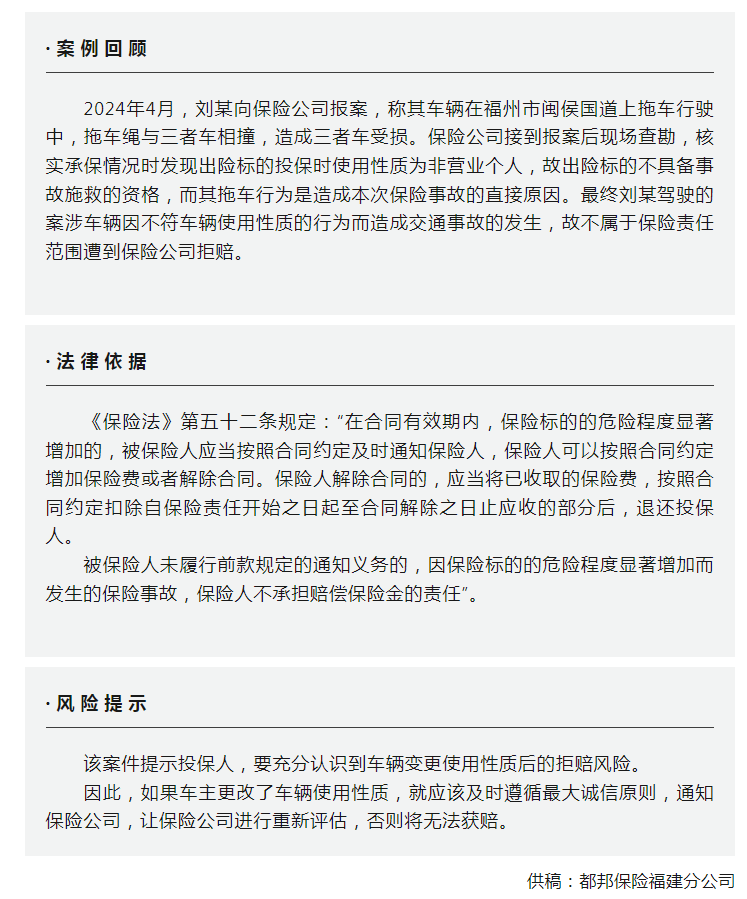
【2024年金融教育宣传月】以案说险 | 车辆改变使用性质保险可以赔吗?
2024-09-26 10:43:28
来源:
福建保险网
作者:
通讯员 都邦保险福建分公司
阅读次数:
次
添加收藏
摘要:
标签:
分享到:
上一篇:
【2024年金融教育宣传月】华安财险宁德中支开展金融教育宣传进校园活动
下一篇:
【2024年金融教育宣传月】金融知识之拒绝保险欺诈
活动专题
活动专题
24小时热门文章
【2024年金融教育宣传月】英大财险龙岩中支
【2024年金融教育宣传月】中国人寿寿险顺昌
【2024年金融教育宣传月】中国人寿财险龙岩
【2024年金融教育宣传月】工银安盛人寿龙岩
【2024年金融教育宣传月】太平洋产险福州中
【2024年金融教育宣传月】农银人寿福建分公
【2024年金融教育宣传月】中银三星人寿福建
【2024年金融教育宣传月】工银安盛人寿福建
【2024年金融教育宣传月】新华保险福州中支
【2024年金融教育宣传月】建信人寿泉州中支
会员单位
中国人民财产保险股份有限公司福建分公司
中国平安财产保险股份有限公司福建分公司
中国太平洋财产保险股份有限公司福建分公司
华安财产保险股份有限公司福建分公司
天安保险股份有限公司福建分公司
中国人寿保险股份有限公司福建省分公司
中国平安人寿保险股份有限公司福建分公司
中国太平洋人寿保险股份有限公司福建分公司
泰康人寿保险股份有限公司福建分公司
新华人寿保险股份有限公司福建分公司